跳到主要內容區塊
您的瀏覽器不支援JavaScript功能,若網頁功能無法正常使用時,請開啟瀏覽器JavaScript狀態
:::
網站導覽
|
公布欄
|
捐款興學
|
行事曆
|
檢索查詢
|
相關連結
|
English
|
回首頁
|
對象
學生
教職員
校友
訪客
招生暨新生
|
搜尋
熱門關鍵字:
註冊
學雜費
就學補助
獎助學金
認識澎科大
招生資訊
校務資訊
行政單位
學術單位
資訊服務
關鍵字查詢
公布欄
公告訊息
校園活動
徵才公告
招生訊息
新聞稿
認識澎科大
校史
精神指標
校長
現任校長
歷任校長
副校長
組織架構
校園導覽
簡介專刊
簡介影片
校內通訊
交通路線
招生資訊
註冊須知
招生訊息
獎助學金
陸生專區
招生暨新生
校務資訊
校務資訊說明
學校沿革
基本數據及趨勢
學校特色與發展願景
校務發展中長程計畫
學校績效表現
財務資訊分析
學雜費與就學補助資訊
學校其他重要資訊
校務基金公開專區
內控內稽執行情形
行政單位
教務處
學務處
總務處
秘書室
主計室
人事室
研發處
進修推廣部
圖資館
學術單位
海洋資源暨工程學院
觀光休閒學院
人文暨管理學院
博雅教育學院
資訊服務
校園行事曆
學校法規
會議紀錄
表單下載
網路服務
雙語詞彙
問卷調查
線上報名
場地租借
郵件招領
認識智慧財產權
教育部獎補助計畫
員生消費合作社
個人資料保護專區
兼任助理專區
性別平等教育委員會
性騷擾防治專區
新冠病毒防疫專區
最新公告
確診者專區
居家隔離者專區
自我健康監測者專區
會議記錄
常見QA
相關連結
資訊系統
快速連結
行政專區
檢索查詢
檢索方式說明
全文檢索
分類檢索
網站導覽
網站導覽
隱私權保護政策
網站安全政策
網站資料開放宣告
公共服務
English
對象
學生
教職員
校友
訪客
招生暨新生
:::
公布欄
公告訊息
校園活動
徵才公告
招生訊息
新聞稿
:::
首頁
>
公布欄
>
公告訊息
公告訊息
友善列印
[CTRL]+[P]列印
訊息分享
facebook
youtube
Line
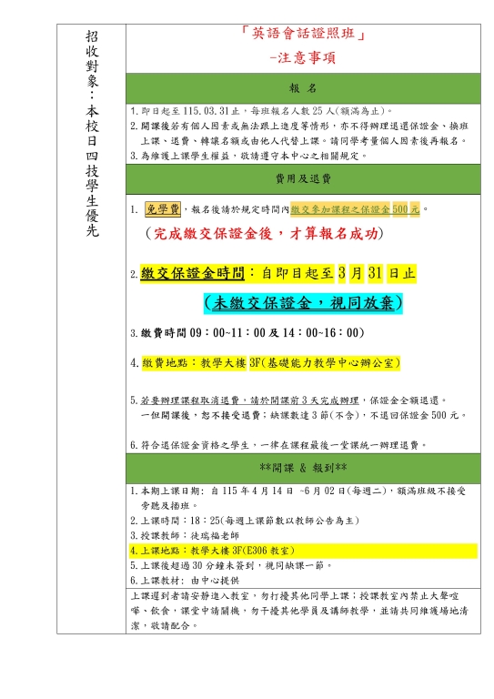
114-2學期「英語會話證照班」
公布日期:2026-03-19
公布單位
:基礎中心
114-2英語會話證照班
https://www.npu.edu.tw/registration/Details.aspx?Parser=99,9,68,,,,,91
最後異動時間:
2026-03-19 下午 02:13:14
您的瀏覽器,不支援script語法,若您的瀏覽器無法支援,請按鍵盤上的alt鍵+左鍵 回上一頁
回上頁
facebook
youtube
Line
TOP