跳到主要內容區塊
您的瀏覽器不支援JavaScript功能,若網頁功能無法正常使用時,請開啟瀏覽器JavaScript狀態
:::
網站導覽
|
回學校首頁
|
English
|
行政單位
|
學術單位
|
關鍵字查詢
最新消息
處室介紹
註冊組
業務職掌
轉學考題庫
研究所試題庫
各學年學期在學人數
招生註冊率
課務組
業務職掌
各系課程規劃表
選課
學程
職能專業課程
課程地圖
教學資源中心
業務職掌
教師成長社群
數位教材
自製教材
教學助理
其它資料
磨課師課程
視訊面試中心
教務e化
表單下載
相關法規
教師調補課公告
會議紀錄
標準作業流程
遠距教學專區
常用連結
網站導覽
網站導覽
網站導覽
全文檢索
行政單位
學術單位
常用連結
:::
教務處
最新消息
處室介紹
註冊組
業務職掌
轉學考題庫
研究所試題庫
各學年學期在學人數
招生註冊率
課務組
業務職掌
各系課程規劃表
選課
學程
職能專業課程
課程地圖
教學資源中心
業務職掌
教師成長社群
數位教材
自製教材
教學助理
其它資料
磨課師課程
視訊面試中心
教務e化
表單下載
相關法規
教師調補課公告
會議紀錄
標準作業流程
遠距教學專區
常用連結
國立澎湖科技大學招生FB粉絲專頁
高中職升學博覽會
技專校院考試及招生制度
學生學術倫理專區(臺灣學術倫理教育資源中心)
+
:::
首頁
>
最新消息
最新消息
友善列印
[CTRL]+[P]列印
訊息分享
facebook
youtube
Line
轉知:有關115年度「大專校院教學實踐研究計畫」配合及注意事項
公布日期:2025-11-24
公布單位
:教務處
各位師長大家好
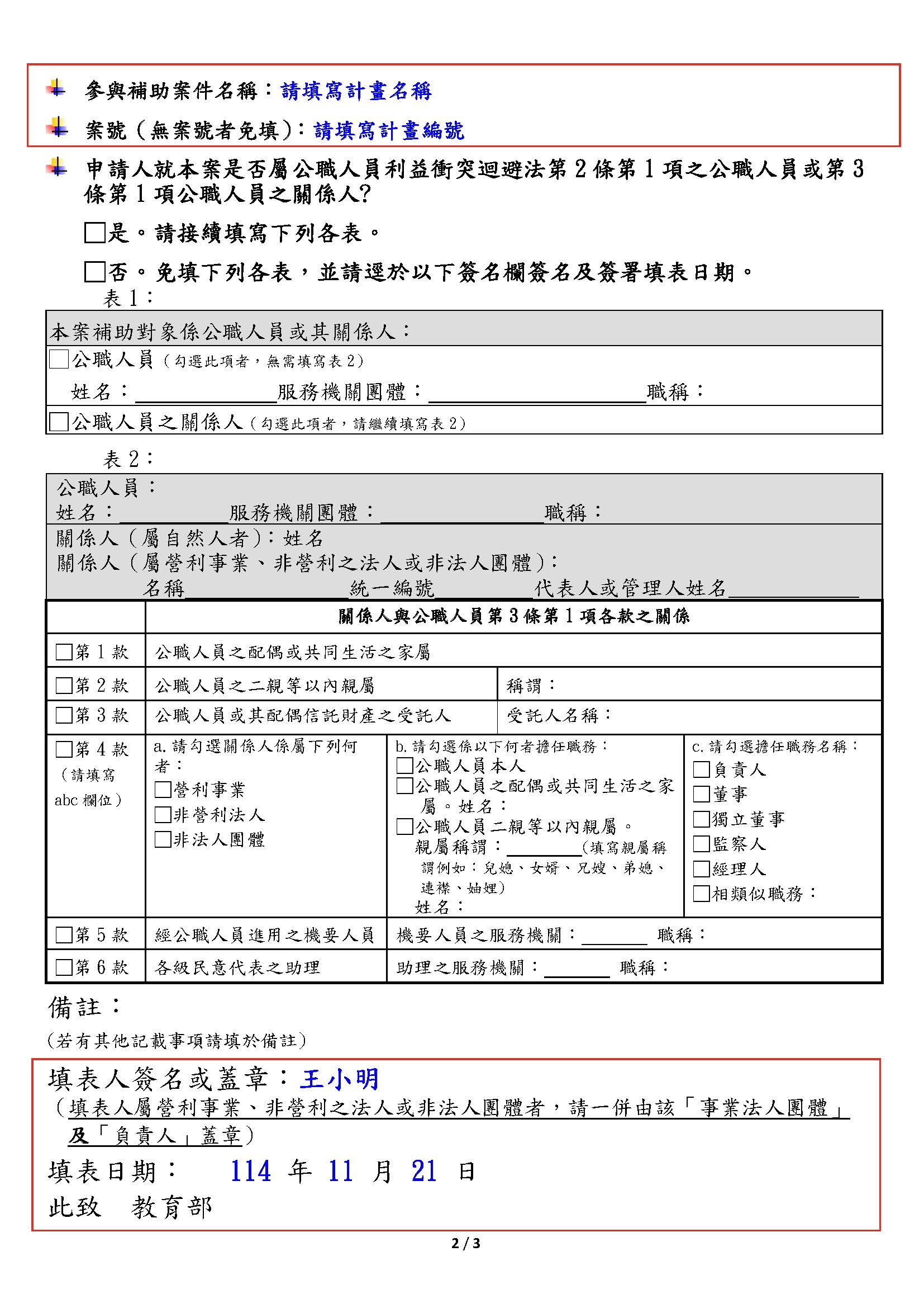
有關"公職人員利益衝突迴避法第14條第2項公職人員及關係人身分關係揭露表(附件3)",
下圖之各項欄位是每位申請教學實踐計畫老師都需要填寫內容(紅框藍字),
至於關係揭露之其他內容,請依照申請計畫老師個人情況確實查填,
謝謝。
檔案說明
下載檔案
教育部公文(2).pdf
附件2_依公職人員利益衝突迴避法揭露表及填寫說明.pdf
附件3_公職人員利益衝突迴避法第14條第2項公職人員及關係人身分關係揭露表(空白).pdf
揭露表簡要填寫說明.jpg
最後異動時間:
2025-11-24 下午 03:54:10
您的瀏覽器,不支援script語法,若您的瀏覽器無法支援,請按鍵盤上的alt鍵+左鍵 回上一頁
回上頁
facebook
youtube
Line
TOP